DNF:国庆礼包大爆料,国服特色拉满,这是你想要的属性吗?
DNF:国庆礼包大爆料,国服特色拉满,这是你想要的属性吗?
DNF国服体验服终于在近日爆料出了金秋版本的节日礼包,也就是国庆礼包的全部内容,包括外观展示和属性爆料。在看到属性之前,国服的玩家们还不知道“事情的严重性”,今年的属性是爆炸式的提升,要比往年的礼包提升了不只是一点点,那么到底提升了多少呢?那就随小梦一起来看一看吧!
国庆礼包强势来袭

本次国庆礼包的内容主题是以COS一词为核心的,玩家们可以COS.DNF里一些凶狠的怪物或者人物,还有帅气的怪物和人物,而且不外乎还有性感可爱形的人或怪。
这一期的礼包被玩家们说是最不用心的一年,而小梦认为COS游戏里的怪也没有想象中那么差,更不会像很多玩家那样说的一无是处。如果真的是那样为什么官方还出呢?如果真的是因为外观差得要命而导致玩家不愿意玩DNF了,那么对于官方的策划来说不是掩耳盗铃般的版本更新吗?毕竟策划也不知道流失的到底是什么样的玩家,哪怕真的不在乎零氪党,但这群流失的玩家里恐怕也有土豪党吧?而且小梦认为是占据绝大部分是花钱的比不花钱的人多!
不过话说回来,本次的礼包外观的造型还是蛮还原DNF里这么多年的怪物的。虽然感觉有一点换汤不换药的感觉,但总体上来说还算合格的。
不过本期文章是与大家分享国庆礼包最核心的内容,而不是来讨论礼包外观的,所以我们暂时就留到下一期再聊一聊外观的问题吧!
国庆礼包的核心是“属性”

2020年的国庆节即将来临,而DNF上线国庆版本的时间也将会锁定在了9月22日,在更新之后玩家们就可以参与到国庆版本的活动里来。要说到国庆版本最值得期待的内容那一定是每年都必定会上架的金秋黄金假日礼包,也就是国庆礼包了。由于在早先时装并不是很多,天空套也不是人人都有,所以很多玩家是比较在意外观的,而现在却不一样,基本人手至少有一套天空套,不仅如此,现在的玩家们也更注重礼包里的内容了。

国庆礼包里包含的道具有:国庆装扮一套,梦幻克隆装扮一套(属性为节日礼包的属性),武器装扮,光环装扮,国庆宝珠,国庆称号,华丽的徽章自选礼盒,增幅支援套装自选礼盒,666积分礼盒,2021年新春礼包优惠券,花篮装扮凭证,国庆花篮特别凭证。
今年的内容的确要比往年更丰富,就拿2019年的国庆礼包来说,和以往差不太多。而今年却多了增幅支援礼盒,还有华丽的徽章套装礼盒,虽然多的东西不是有多么高的价值,但是总比一成不变的只有积分分,和花篮凭证要好的多不是的。

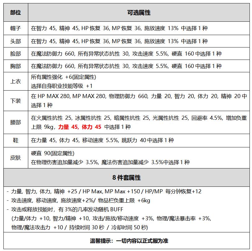
节日礼包的时装方面的各个部位的属性,以及8件套的套装属性。基本与往年相同,值得注意的是本次国庆礼包的腰部时装是可以选择力量,或者体力的。此外,8件套的套装属性里也新加入了获得+10物理/魔法攻击力的BUFF,不知道有没有独立攻击力的加成BUFF,这需要线上去尝试。
武器装扮部位增加三速4%,HPMAX+200点,应该有连个彩色的镶嵌孔,毕竟往年都有了,但是官方没有明说!

国庆光环自选礼盒,开启后可以从安徒恩的威严,卢克的祈盼,伊希斯的愤怒,希洛克的幻影中选择一个获得。
安徒恩的威严:攻击时,额外增加5%的伤害增加量
卢克的祈盼:暴击时,额外增加5%的伤害增加量
伊希斯的愤怒:三攻+5%
希洛克的幻影:30级的BUFF技能力量,智力增加量+3%
通用属性:1级~80级的技能等级+1,包含被动技能
这一波的属性简直爆炸,首先要说的就是1~80级的技能+1,这代表着几乎80级以下的所有被动都能吃到+1技能的加成效果,对于部分职业的提升是巨大的,而小部分职业提升虽然有但相对来说就小了一些,例如说女散打。另外还有一个比较重要的点,1~80级技能+1官方没有明说不增加觉醒技能的等级,那么这里会增加1觉的技能等级,对于部分职业来说+1觉醒技能是一个很重要的提升,例如说召唤,这是不容忽视的一个点。
最后来说说特殊属性,今年的选择性比往年要多很多,有黄追,有爆追,还有三攻,那么选哪个最合适呢?这里小梦简单的和大家说一下,你们要看自己的装备搭配,是看以后准备穿哪一套?看看具体属性是什么再进行选择。如果本身的装备黄追很多了,那就不要选黄追了,可以选择爆追,当然如果三攻也很少也是可以选择三攻的。这就是判断依据,由于稀释程度的问题,要看清楚自己的词条。
这时候会有人问,我怎么算自己的词条是多少呢?这个别急等到9月22日官方会大改UI展示,玩家们更能清晰地看到自己的所有特殊属性,国庆版本上线后就会得知自己的黄追还是爆追还是三攻到底选择哪一个了。
光环一如既往带有2个彩色镶嵌孔!

国庆宝珠与之前一样,是有三个部位分别是:头肩,腰带,鞋子。玩家们开启礼盒后必定获得一个鞋子宝珠以及从腰带和头肩宝珠里选择一个获得。基本上输出选攻击力,奶系职业选四维,这个没有什么争议。

国庆称号,玩家开启称号礼盒后有90%的概率获得普通称号,更有10%的概率获得白金称号。白金称号是可以交易的称号,而普通称号是无法交易的。(指礼盒)

普通称号和白金称号的名字不同,但是属性相同,唯一不同的点是额外多了城镇移动速度+20%,还有白金称号礼盒是可以交易1次的。
国庆称号属性过于鸡肋,小梦这里就不详细的赘述了。简单分析一下,已经有年套称号哪怕是18年的也丝毫不用考虑这一期的称号,如果给大号买1套或者几套本期国庆礼包的话,无法交易的称号可以给那些完全没有称号的小号带,优先给搬砖号带比较好。当然是没有称号的前提下最合适。
此外,2019年的国庆称号将会迎来一波涨价,毕竟上一期国庆称号比本次称号的属性强很多!

华丽徽章自选礼盒,现版本已经有了更高更好的徽章可以追求,也就是玲珑徽章。在这个基础上玩家们自然追求华丽徽章的就很少了,所以随便选择往上合成即可。更何况,偶尔活动就会送华丽徽章甚至团队副本的材料还可以换,更是聊胜于无的道具了。

增幅支援礼盒,简单粗暴,送两本账号绑定的增幅书,送1本可交易的增幅书,你自己选择吧,看你想要哪一个?小梦强烈推荐选择可交易的,对于平民玩家来说可以回波血,对于坚持玩的中层玩家来说,也不太需要等活动送就好。就让土豪们买单吧!当然,这也证明土豪的确很需要这个东西。
什么你问我为什么大佬需要增幅书?因为他们高增幅需要垫子啊!

装扮花篮可兑换的内容,玩家们每次购买国庆礼拜都会获得一定数量的装扮花篮,带着花篮特殊凭证就可以来这里兑换相对应的奖励。
具体的内容有:克隆天空套装自选,天空套装自选,第3期天空自选(男圣职者狼头套),第8期天空自选,第10期天空自选,克隆装扮礼盒,克隆装扮升级券,深受装扮1部位自选,深受克隆装扮升级券,克隆武器套装装扮礼盒,克隆武器装扮礼盒,次元玄晶1~4个随机礼袋。
简单说一句,各取所需,有需要的按照自己想要的兑换,这里小梦给不了太多意见,每个玩家需要的点不同!

多买多送,老惯例了,国庆礼包多买多送,买到手抽筋,买到就是赚到。玩家购买的越多赠送的礼物越多。不过今年的国庆礼包主要多买多送的赠礼就是金秋花篮特别凭证,然后任凭玩家自己去兑换需要的道具,这也是挺好的,省了送一大堆玩家们用不到的东西。
连续购买10套赠送的其它道具具体是什么需要等待进一步爆料,现在具体还不太清楚。此外需要注意的是,当购买11套以及以上数量时只会固定发放100张凭证。不会增加也不会像年套那样会从多买多送2套开始循环!

国庆花篮特别凭证,这就是需要玩家们自行兑换的另外的比较有价值的道具栏。里边有着很多很多道具。需要玩家们根据自己的需要去兑换了。
具体的道具有:100级史诗装备/武器跨界石,100级史诗防具/首饰/特殊装备随机袖珍罐,+12装备增幅券,+12装备强化券,+12装备增幅券,白金徽章自选礼盒,玲珑徽章自选,远古黄金增幅书(+10~+13),字尤的黄金成长胶囊(使用后直接从1级升到95级),金秋花篮商店神秘礼盒(随机获得商店里的所有道具其中之一),智慧的引导通行证10个,一次性增幅器10个。
对于什么都买不起的玩家来说,购买花篮商店神秘礼盒最合适,反正什么都换不起,抱着梦想搏一搏,玩意单车变摩托呢?

玩家们购买首套国庆礼包时候将会获得如下奖励:
打开礼包一定会获得2020年国庆礼包7折优惠券,100张金秋花篮特别凭证
从+11装备强化券,+10装备增幅券,黄金品级调整箱中选择一个获得。

购买10套国庆礼包的玩家还将会获得一个额外赠礼,国庆特别感恩礼盒。
开启后可以获得一个升级版的国庆光环,比普通光环额外多了一条属性,城镇移动速度+20%。
以上就是所有国庆礼包的内容了,其中不仅仅有国庆礼包里的节日宝珠,称号,时装属性爆料还有多买多送等信息。
从以上的内容可以看出,本次的属性要比以往强了一整圈,不像以往那样虽然也会强一些,但真的可以说是蚊子腿,有提升但不像今年这么大!这就像上台阶,本身是一格一格上,今年直接上了一层楼。
总结

2020年的国庆礼包内容的确很惊艳,选择性也够多,更有灵活性,而属性加成方面也的的确确高出去了很多。这就应了DNF玩家们的老话,一年更比一年强,没有最强只有更强。但今年实属强得过分了!
国庆礼包是全年所有节日礼包里接近于必须购买的一个内容了,如不购买礼包伤害会低很多。这只是对于部分玩家来看而已,也没有必要较真到节日礼包必买的程度!
忠告:再好的属性只是游戏数据,游戏是供人娱乐放松的一种方式,切勿过度沉迷。适当氪金可以,不要盲目氪金。是经济能力而行,三思而行!
最后别忘记点赞,关注,转发,收藏哟!
-
- 美到离谱!“丑”大叔靠一手水彩赢得美女芳心,网友:颜值太低!
-
2025-05-23 19:17:06
-
- 深厚而明亮!山西地质博物馆这五年…
-
2025-05-23 19:14:51
-
- 强行垄断滨江区建筑垃圾清运市场的涉黑团伙被打掉!杭州警方连续摧毁12个小区
-
2025-05-23 19:12:36
-
- 著名演员高明:事业婚姻都很坎坷,退休后给儿子、女儿买房
-
2025-05-23 19:10:21
-
- 01年小泉纯一郎访华,参观抗日纪念馆后,用毛笔写下了哪两个字?
-
2025-05-23 14:17:51
-
- 关于博若莱新酒的常识,你想知道的都在这里了
-
2025-05-23 14:15:36
-
- “保本”的理财产品有哪些?
-
2025-05-23 14:13:21
-
- CBA论坛浆糊
-
2025-05-23 14:11:06
-
- 红旗CA4GC18TD发动机详解
-
2025-05-23 14:08:51
-
- 教程 | 五月五是端阳,小小香囊缝起来
-
2025-05-23 14:06:36
-
- 黑豹乐队官宣新主唱!步履不停,摇滚不熄!
-
2025-05-23 14:04:22
-
- 因“丑女”走红的李欣汝,得罪张艺谋后退圈,如今生活怎么样?
-
2025-05-23 14:02:06
-
- “亚洲麒麟”现身,长犄角长舌头颈部皮肤粗厚,它们是什么动物?
-
2025-05-23 13:59:52
-
- 揭开“三远法”神秘面纱:千百年后的画作中依然流传着它的传说
-
2025-05-23 13:57:37
-
- 何猷君介绍
-
2025-05-23 00:06:12
-
- 房贷利率上浮
-
2025-05-23 00:03:57
-
- 陈意涵,中国台湾女演员,1982年11月12日出生于台湾新北市土城区
-
2025-05-23 00:01:42
-
- 《中国好声音》导师盲选最后一期《我们不一样》原唱大壮来了!
-
2025-05-22 23:59:27
-
- 香港影视男演员:徐少强
-
2025-05-22 23:57:13
-
- 首台新款加长奔驰S级到店!轴距超3米,配12缸动力,提速不输A7
-
2025-05-22 23:54:58



开封犹太人在中国17个姓氏,实际上只有七姓八家,现存6姓
河北区划调整猜想:撤销邢台市,整体并入邯郸市