财政部PPP项目库更新:新入库121个退库37个,涉河南这些→
财政部PPP项目库更新:新入库121个退库37个,涉河南这些→
【大河财立方消息】12月29日,财政部PPP中心发布全国PPP综合信息平台管理库项目2020年11月报。
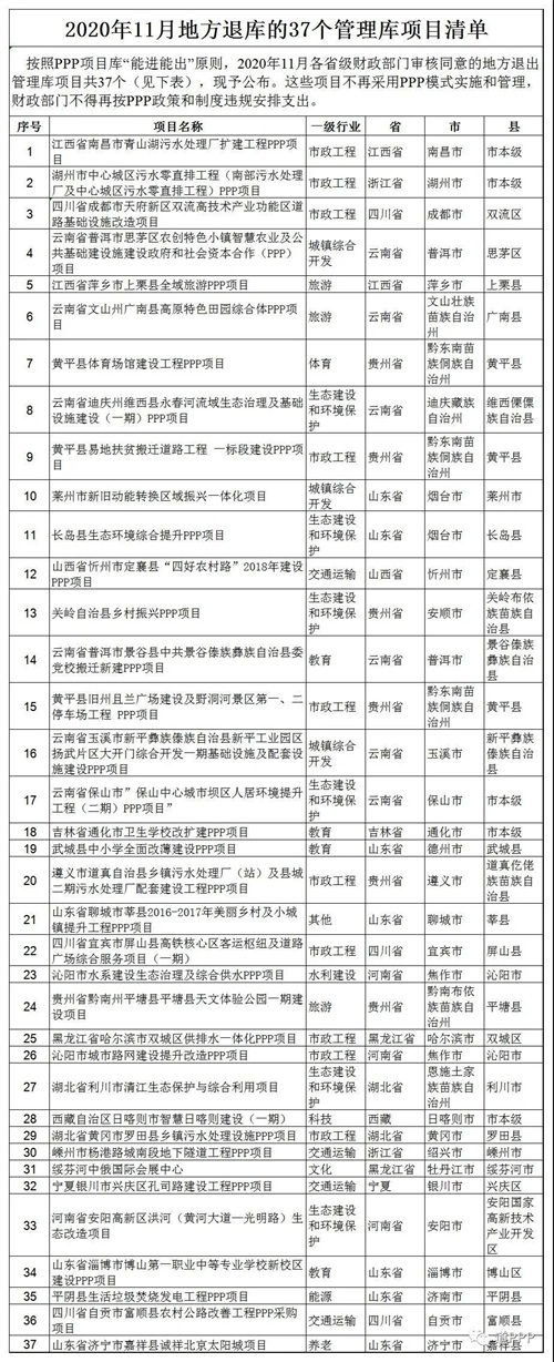
数据显示,11月,新入库项目121个、投资额1043亿元,环比减少46亿元、下降4.3%,同比减少947亿元、下降47.6%;地方退库项目37个、投资额357亿元,环比减少73亿元、下降17.0%,同比减少41亿元、下降10.3%;净入库项目84个、投资额634亿元,环比减少5亿元、下降0.8%,同比减少765亿元、下降54.7%;签约落地项目89个、投资额1,262亿元,环比增加536亿元、上升73.9%,同比减少605亿元、下降32.4%;开工建设项目52个、投资额786亿元,环比减少756亿元、下降49.0%,同比增加109亿元、上升16.1%。
分地区看,在库项目投资额11月末比10月末净增量前五位是广西213亿元、河北97亿元、重庆92亿元、贵州87亿元、湖北55亿元。今年以来在库项目投资额净增量前五位是云南2,091亿元、山西880亿元、四川804亿元、江西715亿元、河南670亿元。
附新入库项目清单:


责编:陶纪燕 | 审核:李震 | 总监:万军伟

-
- 中国行政区划——广东汕头
-
2025-08-30 06:47:37
-
- 乌拉圭球员迭戈·弗兰退役
-
2025-08-30 06:45:21
-
- 探索《鲁班经》中的神秘世界
-
2025-08-30 06:43:06
-
- 秦安高铁站汽车客运中心完善服务设施
-
2025-08-30 06:40:50
-
- 广西旅游之通天彻地的峡谷——靖西通灵大峡谷
-
2025-08-30 06:38:34
-
- 追光者-C调简单版-简谱五线谱钢琴谱电子琴谱
-
2025-08-30 06:36:18
-
- 长春至通化的长辽通高铁,吉林南部又一高铁通道
-
2025-08-30 06:34:02
-
- 在家学做山西剔尖面。地道,好吃,简便,随做随吃
-
2025-08-30 06:31:46
-
- 南宁驾校培训质量哪家强?交警权威数据来了
-
2025-08-28 22:10:13
-
- 明星们都喜欢这款个性又时尚的清凉小脏辫儿,太美腻了!
-
2025-08-28 22:07:55
-
- 快冲亮了!长江后浪推前浪,老将被拍在沙滩上!
-
2025-08-28 22:05:38
-
- 中国十大最值得去的风景区,你去过哪几个?
-
2025-08-28 22:03:21
-
- 牧马人Sahara四门 硬派越野车的首选车型
-
2025-08-28 22:01:03
-
- 这就是改编的命运!《掌中之物》走到《阳光之下》,改错了就输了
-
2025-08-28 21:58:48
-
- 护世之神坐骑——迦楼罗
-
2025-08-28 21:56:32
-
- 风景如画,四季皆宜:承德避暑山庄旅游攻略
-
2025-08-28 21:54:15
-
- 110本现代甜宠文大合集,甜炸了,欢迎大家收藏分享点赞
-
2025-08-28 21:52:00
-
- 2008年广州春运雪灾事件,40万旅客被迫滞留,车站广场哭声一片。
-
2025-08-28 21:49:44
-
- 红军三大主力,到底谁的实力最强
-
2025-08-28 01:45:40
-
- 《非诚勿扰》走过九年,原来是一档考验观众智商的节目
-
2025-08-28 01:43:24



后宫动漫排行榜前十名 让人羡慕嫉妒的后宫番
5本惊心动魄的民国潜伏国民党谍战文,蛰伏,是为了更好的进攻