交通新规驾驶证一共多少分(谣言3月1日起12分变18分)
交通新规驾驶证一共多少分(谣言3月1日起12分变18分)
最近几天
一则新消息又在朋友圈流传:
3月1日起驾照违法记分有新规!
驾驶证12分变18分的消息!

不仅朋友圈转发
各大公众号也抢着发这个消息
随便搜搜都有一大堆

小编立即去了解情况
发现真相竟然……
驾驶证12分变18分?
关于“3月1日起,驾驶证12分变成18分”的消息大家最近都看到了吧?内容有文件截图,有具体的时间点,引起了一阵疯转热潮,难道真的如同传言一样,驾驶证要增至18分了?

小编立即了解情况,发现事实是这样:
近期,公安部发布了《接受交通安全教育减免道路交通安全违法行为记分工作规范(试行)》,但并不存在驾驶证从12分变为18分的说法。
工作规范中提到,3月1日起,机动车驾驶人参加公安机关交通安全管理部门组织的道路交通安全法律、法规和相关知识学习并经考试合格的,或者在机动车驾驶证核发地参加交通安全公益活动并达到相关要求的,可以申请减免交通违法行为记分。
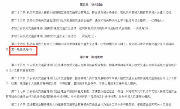
机动车驾驶人在本记分周期内分别参加道路交通安全法律、法规和相关知识网上、现场学习考试或者交通安全公益活动的,累计最高减免6分。

结果网上有公众号仅凭对文件的一知半解就进行解读,简单地以为在驾驶证12分的基础上,可以再减免6分,总共就是18分,继而引申为“驾照12分变18分”的错误说法。

真相究竟是什么?
那么真相究竟是什么呢?得先看懂《接受交通安全教育减免道路交通安全违法行为记分工作规范(试行)》中的三大重点内容:
1
如何参加交通安全教育?
参加交通安全教育主要有两种方式:参加学习考试或者交通安全公益活动。其中,学习考试包括网上、现场两种方式;交通安全公益活动的形式包括文明交通劝导、交通安全宣传等,每次一小时。
2
最多可以减免多少分?
一个记分周期内最高减免6分。
3
哪些情况不能申请减免交通违法记分?
(1)在本记分周期内,机动车驾驶人有二次以上满分记录,或者累积记分达到十二分的;
(2)在上一个记分周期,机动车驾驶人有二次以上满分记录的;
(3)在最近三个记分周期内,机动车驾驶人因造成交通事故后逃逸,或者饮酒后驾驶机动车,或者使用伪造、变造的机动车号牌、行驶证、驾驶证、校车标牌或者使用其他机动车号牌、行驶证,或者买分卖分受到过处罚的;
(4)机动车驾驶证在实习期内,或者机动车驾驶证逾期未审验,或者机动车驾驶证被扣留、暂扣期间的;
(5)机动车驾驶人名下有未处理的交通违法行为记录的;
(6)机动车驾驶人名下有安全技术检验超过有效期或者未按规定办理注销登记的机动车;
(7)机动车驾驶人参加接受交通安全教育减免道路交通安全违法行为记分,或者机动车驾驶人违法记分满分教育和审验教育学习考试时存在弄虚作假、冒名顶替情形的。
打个比方,驾驶人在一个记分周期内,已经扣了8分,那么他可以参加交通安全法律法规学习考试或者参加交通安全公益活动,最多抵扣6分,原来8分抵扣了6分,那么扣分记录就会变成2分。
但是,目前该工作规范仅在试点地区试行,而甘肃不属于试点地区。所以,大家还是得谨慎开车,尽量做到不违法,也就不怕分不够扣了!
小编想说的是,文明驾驶,开车不违法,才是最重要的!
END
声明:转载此文是出于传递更多信息之目的。若有来源标注错误或侵犯了您的合法权益,请作者持权属证明与本网联系,我们将及时更正、删除,谢谢。
,
-
- 端午节能上坟吗?端午节当天能扫墓吗?
-
2025-11-19 04:40:59
-
- 仙人跳是什么罪,仙人跳属于什么罪行
-
2025-11-19 04:38:44
-
- 新冰箱可以平躺运输,现在冰箱可以平躺运输吗
-
2025-11-18 21:54:12
-
- 端午节唯美句子,端午节的优美句子简短
-
2025-11-18 21:51:58
-
- 秋夏交替易得过敏性鼻炎 缓解鼻炎的常见食物来相助
-
2025-11-18 21:49:43
-
- 人民币是国际货币吗?有哪些国家可以直接使用人民币?
-
2025-11-18 21:47:28
-
- 皮衣长霉斑了怎么清理,pu皮长斑了怎么处理?
-
2025-11-18 21:45:14
-
- 手机盒子(手机盒子外面的膜叫什么)
-
2025-11-18 21:42:59
-
- 路旁土命是什么意思路边的土命是不是命不好
-
2025-11-18 21:40:45
-
- 金貂绒是什么材质(金貂绒价格大概是多少)
-
2025-11-18 21:38:30
-
- 显微镜的用途,几种常见显微镜的基本用途?
-
2025-11-18 21:36:15
-
- 中国老人喜欢跳广场舞
-
2025-11-18 21:34:01
-
- 周岁怎么算?“周岁”和“虚岁”的渊源
-
2025-11-18 15:25:49
-
- 美龄宫项链(美龄宫什么时候去最美)
-
2025-11-18 15:23:34
-
- 女生头像励志自信(励志头像女生奋斗图片)
-
2025-11-18 15:21:20
-
- 告诉你直男怎么追女生(直男追女生的方式)
-
2025-11-18 15:19:05
-
- 凤凰石是什么材质,凤凰玉石是什么材质?
-
2025-11-18 15:16:50
-
- 水瓶座的幸运数字是多少水瓶座幸运数字和幸运颜色是什么
-
2025-11-18 15:14:35
-
- 适合上班族业余从事的5个副业(上班族做好以下几种副业)
-
2025-11-18 15:12:21
-
- 腹直肌锻炼方法 腹直肌锻炼动作推荐
-
2025-11-18 15:10:06



开封犹太人在中国17个姓氏,实际上只有七姓八家,现存6姓
我国南方和北方是怎么划分的,你知道吗?