央视点名批评,B站公告确认被约谈,低俗动漫全下架
央视点名批评,B站公告确认被约谈,低俗动漫全下架

导语:国家部门约谈B站,实施处罚和整改,网友称国内的良心网站没落了
大家好,欢迎来到动漫迷世界~
在7月20日,央视新闻公布了一则“拒绝网络低俗动漫,营造正能量网络环境”的消息,更是直接点名国内最大的二次元集中地——哔哩哔哩(简称B站),称B站内含多部思想不健康、尺度过大的动漫!
除了点名B站外,还有部分低俗漫画、公众号文章等,一瞬间震惊了二次元圈,打击力度前所未有的大!

而当天晚上的新闻一出街,B站就迅速回应此事,并且马上下架多部含有低俗内容的动漫,其中很包括了很多7月才上映的新番,当晚在B站已经搜不到相关的动漫了,B站这次的公关行动值得点赞!

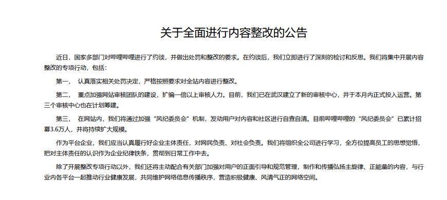
本以为打击低俗动漫的风头已经过去了,在7月27日,B站突然发出公告确认被约谈!
B站公告宣传:近日国家多部门对哔哩哔哩进行了约谈,并对B站做出了处罚和整改的要求。而B站也马上进行了深刻的检讨和反思,采取多项措施来配合国家的整改策略。
包括:
①严格按照要求对全站内容进行整改。
②重点加强网站审核团队的建设,扩编一倍以上审核人力。
③在网站内,发动用户对内容和社区进行自查自清。


而在B站发布关于全面进行内容整改的公告后,不仅哔哩哔哩美股的股价收跌逾4%,更是引起了网友的热议!
网友一条“快手、抖音不去搞,你搞我B站”评论,居然超过了3万人点赞,更是直呼“国家多部门这么能管,怎么不扩编管疫苗的?”、“其他网站更多低俗内容,怎么没看到他们被点名?”等等评论。

相对于其他视频网站,B站可谓是国内最有良心的视频网站了!不会强迫你们充值会员才能看、看视频没有长达几分钟的广告,在B站看到的视频基本都是原创居多,其他视频网站都是搬抄B站。
然而这么一个人人称赞的网站,居然被相关部门连番盯着,看来全民看喜羊羊和熊出没的日子即将到来!

虽然说B站确实含有少量,不太适合未成年人观看的动漫,但在应用商店的B站客户端,平均年龄都是17+,比起约谈B站,更应该约谈家长,提高他们对子女关于软件使用年龄限制的认识,不要把一盘脏水全部洒在B站身上,管理好他们的未成年子女,是家长的首要责任吧?

不过目前有大量的营销号进驻B站,出现首页或者推给用户都是乱七八糟的东西,整顿打击也确实能清理一些垃圾。
不管怎样,我们还是会支持233娘的!不知道你们对于这次“约谈”有什么想法呢?欢迎在下方评论区,和我们分享互动噢
-
- 十六国时期名将 一一慕容恪
-
2025-04-20 06:29:11
-
- 三农新形象《中国农资秀》新一代主持人王甜荧屏亮相
-
2025-04-20 06:26:56
-
- 尼克杨抢断队友三分绝杀雷霆!或许只有他能写下如此剧本!
-
2025-04-20 06:24:41
-
- 淮安要做江苏“地铁第八城”?官方:早呢,才只是启动研究
-
2025-04-20 06:22:26
-
- TVB小花之蔡思贝:负面新闻缠身的幸运儿,最终靠努力征服观众
-
2025-04-20 06:20:11
-
- 全国居然有这么多蒋氏宗祠!一个比一个霸气!你去过几个?
-
2025-04-20 00:45:26
-
- 曝王心凌与男友同居!男方深夜开450万豪车现身,高大帅气气质佳
-
2025-04-20 00:43:11
-
- 质量员和施工员哪个更有未来?
-
2025-04-20 00:40:56
-
- 吕丽萍前夫是张丰毅吗?吕丽萍张丰毅为什么离婚?
-
2025-04-20 00:38:41
-
- 可爱女神:王逗逗的小时候
-
2025-04-20 00:36:26
-
- 武汉疫情最新消息今天
-
2025-04-20 00:34:11
-
- 天猫国际,电商618年中大促表现抢眼
-
2025-04-20 00:31:57
-
- 津巴布韦多名男子被女子犯罪团伙性侵|盘点津巴布韦的那些荒唐事
-
2025-04-20 00:29:43
-
- 分享竞技类小说,完结精品二十本,精彩好看,书荒不可错过
-
2025-04-20 00:27:27
-
- 中国建筑业巨头:中建一到八局的实力与排名!
-
2025-04-20 00:25:12
-
- 56岁李丽珍晒针灸瘦脸照,自嘲是肥珍!失恋后患抑郁症一度暴肥
-
2025-04-19 11:10:57
-
- 正能量!网红陈三废团队为广西捐物资,9.3万桶泡面,22万瓶水
-
2025-04-19 11:08:43
-
- 长相丑可演技好,刚出道就拍大戏,却在拍戏中途出意外,年仅39岁
-
2025-04-19 11:06:28
-
- 新加坡投资移民的两种方式
-
2025-04-19 11:04:13
-
- 海贼王:洛克斯真容曝光,酷似赛亚人,四皇实力只能做他的小弟
-
2025-04-19 11:01:58



开封犹太人在中国17个姓氏,实际上只有七姓八家,现存6姓
河北区划调整猜想:撤销邢台市,整体并入邯郸市