我们来整理下这部《暗黑》剧情&时间线,大量剧透
我们来整理下这部《暗黑》剧情&时间线,大量剧透
对于脸盲患者,首先我们先通过人物脸谱图来认清下各个时间段的人物。




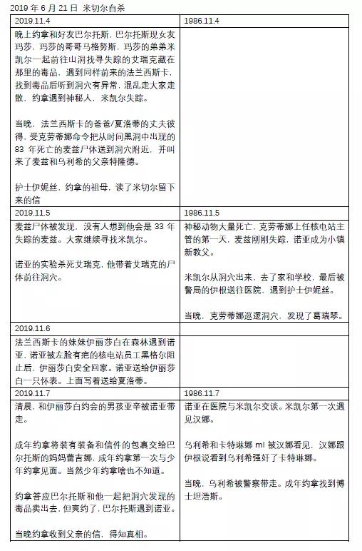
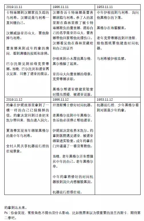
然后我们再梳理下时间线。



图中约拿 = 尤纳斯,玛尔塔 = 玛莎,米凯尔 = 米克,乌利希 = 乌尔里希 。翻译导致的人名差异。
33年一循环,洞穴里的三个密道分别连接首尾相接的1953年,1986年和2019年。至于最后的2052年,应该是由于尤纳斯企图破坏时空门却导致黑洞的产生导致的。
一些因果论,比如终极秘密——自己喜欢的女生的弟弟是自己的爸爸,还有其他一些细节,比如黑格尔脸上的疤,以及比较惊悚的米克出现在1986年班级合影里,乌尔里希是1953年的绑架犯,两个儿子失踪的夜晚爸爸都有在跟别的女人搞婚外情,克劳迪亚和成年尤纳斯在1953和1986年的两次助攻和乌尔里希丢下的手机促使塔恩豪斯造出最后摧毁黑洞的装置,以及评论提到的,成年尤纳斯企图破坏时空门的做法恰恰创造了黑洞。
大致的猜测,诺亚应该是成年的巴特斯。1986年的亚历山大应该是穿越回来的人物,角色本身带着一种不简单的气质。

未填上的坑
诺亚是如何得知虫洞的力量,他身上的纹身代表什么,他又是如何保持同样的外貌游走在三个时间点的。

乌尔里希是如何从1953年的监狱里逃出来? 当他知道儿子失踪的真相时,返回2017年的他该如何面对汉娜和尤纳斯?而汉娜又是如何利用亚历山大陷害乌尔里希的?

未来的2052年是如何演变成那样子的。尤纳斯该如何打破这个循环?又是否能和他的姑姑在一起?

无论如何希望能有第二季填上这些遗留下来的坑。
-
- 王祖蓝38岁生日,跑男团花样庆生,迪丽热巴的祝福最温暖!
-
2024-11-20 10:20:05
-
- 汪峰戴了38年眼镜,摇滚了20年,不带眼镜的时候,判若两人!
-
2024-11-20 10:17:50
-
- 数码宝贝第四部十斗士
-
2024-11-20 10:15:36
-
- 世界十大猛犬排名
-
2024-11-20 10:13:21
-
- 汽车托运3千公里大概多少钱
-
2024-11-20 10:11:07
-
- 邓文迪,一个传奇女人!
-
2024-11-20 10:08:52
-
- 带有“妃”的5部剧,五部超甜人设,谁才是你心中的“王妃”?
-
2024-11-20 10:06:37
-
- 碧蓝航线前排舰炮外号汇总 轻松看懂大佬指挥官的术语
-
2024-11-20 10:04:23
-
- “女神节快乐”英语怎么说?
-
2024-11-20 10:02:08
-
- 赌王何鸿燊子嗣众多,十七个子女分别是谁所生?家族关系图如何?
-
2024-11-20 03:00:50
-
- 超神学院:暑期档《银翼战刃2-星烬之墟》燃魂开启!序文走一波
-
2024-11-20 02:58:35
-
- 八仙过海 八仙图集
-
2024-11-20 02:56:20
-
- 新时代如何传承好红色基因
-
2024-11-20 02:54:05
-
- 三分钟测出最适合自己的发型
-
2024-11-20 02:51:51
-
- 甘肃农信掌上社保缴费上线啦!
-
2024-11-20 02:49:36
-
- 单身女性为什么不养猫,养狗的5个原因,你知道几个?
-
2024-11-20 02:47:22
-
- 壁纸and头像|女巨人也要谈恋爱
-
2024-11-20 02:45:07
-
- AS仙阁老板跑路了?067还好已被韦神签下
-
2024-11-20 02:42:52
-
- 顾相思与慕瑾年爱情
-
2024-11-20 02:40:38
-
- 猜猜改成了啥?襄阳东津高铁站正式挂牌,更名后的站名让人意外
-
2024-11-19 19:34:51



开封犹太人在中国17个姓氏,实际上只有七姓八家,现存6姓
河北区划调整猜想:撤销邢台市,整体并入邯郸市