伊珠红酒官网(伊珠红酒简介)
伊珠红酒官网(伊珠红酒简介)
伊珠红酒官网上的介绍,这款酒采用法国波尔多地区优质葡萄酿造,口感清新,香气浓郁,入口顺滑,单宁柔顺,余味悠长。酒体饱满,酒精度低,适合配鸡尾酒,也适合搭配红酒。如果你喜欢这款酒,不妨尝试一下。当然,如果你不喜欢这款酒,也可以选择其他酒款。总之,这款酒的价价格不贵,口感也不错,值得入手。如果你想买一款高性价比的葡萄酒,不妨考虑一下这款酒。
2020年12月18日,新疆维吾尔自治区市场监督管理局发布食品安全监督抽检信息通告(2020年第38期)2020年 第 102 号。
沙依巴克区阿勒泰路久酒源商行销售的、新疆伊珠葡萄酒股份有限公司生产的伊珠纯红葡萄酒(生产日期2019-05-22/YZCHPTJ03;规格:720ml/瓶),甜蜜素(以环己基氨基磺酸计)不符合食品安全国家标准规定,检验结果为0.000318g/kg,标准值为不得使用。
这不是新疆伊珠葡萄酒股份有限公司第一次被检出不合格葡萄酒了,此前还被因生产不合格红酒被国家市场监管总局罚款10万元。
2020年7月10日,浙江省市场监督管理局发布关于不合格食品风险控制情况的通告(2020年第七期)显示,沙依巴克区阿勒泰路久酒源商行在淘宝(网店)销售的、标称新疆伊珠葡萄酒股份有限公司生产的纯红葡萄酒(生产日期:2019-05-22),甜蜜素(以环己基氨基磺酸计)不符合食品安全国家标准规定。
甜蜜素(以环己基氨基磺酸计)其化学名称为环己基氨基磺酸钠,是一种常用的合成甜味剂。国家强制性标准GB 2760-2014 《食品安全国家标准 食品添加剂使用标准》规定了甜蜜素的适用范围和最大使用量。甜蜜素被广泛的应用于食品添加剂,在糕点、果酱、饼干、蜜饯、饮料等备受热捧的食品中均可添加。葡萄酒并不在允许添加的食品范围当中,因此在葡萄酒中通过使用甜蜜素调节甜度的做法属于超范围使用食品添加剂,不符合中国的法律。
红酒中检出甜蜜素的原因,可能是企业为改善产品的口感,添加了甜蜜素来调节风味;也可能是原辅料及生产环节把关不严造成。长期食用甜蜜素超标的食品,对人体健康有一定影响。
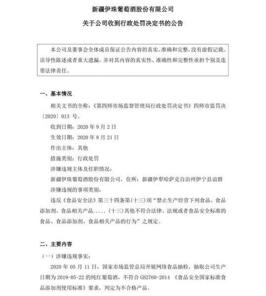
9月3日,新疆伊珠葡萄酒股份有限公司发布公告称,由于此前公司生产的1批次纯红葡萄酒,被判定为不合格产品,昨日,公司收到行政处罚决定书,罚款10万元。

公告显示,2020年5月11日,国家市场监管总局开展网络食品抽检,抽取公司生产日期为2019-05-22的纯红葡萄酒,不符合GB2760-2014《食品安全国家标准食品添加剂使用标准》要求,判定为不合格产品。国家市场监管总局根据《食品安全法》中生产经营不符合法律、法规或者食品安全标准的食品、食品添加剂的,依照前款规定给予处罚”之规定,对公司作出没收违法所得1872.00元,没收违法生产的2019-05-22批次纯红葡萄酒972瓶;罚款100000.00元整的行政处罚。
新疆爱家超市集团有限公司乌鲁木齐长春路分公司销售的、新疆凯瑞可食品科技有限公司生产的瑞缘纯牛奶(生产日期2019-09-28;规格:180g/袋),非脂乳固体不符合食品安全国家标准规定,检验结果为7.7g/100g,标准值为≥8.1g/100g。
非脂乳固体是指牛奶中除了脂肪和水分之外的物质总称(一般刚挤出的鲜牛奶的脂肪含量为3%左右)。《食品安全国家标准 灭菌乳》(GB 25190-2010)中规定,非脂乳固体在灭菌乳中的含量最低为8.1g/100g。灭菌乳中非脂乳固体不达标的原因可能是牛奶原料品质较差或生产工艺控制不严等。
克拉玛依汇嘉时代百货有限公司销售的、新疆世强调味食品有限公司生产的火锅芋头宽粉,铝的残留量(干样品,以Al计)不符合食品安全国家标准规定。
硫酸铝钾(又名钾明矾),硫酸铝铵(又名铵明矾)是食品加工常用的膨松剂和稳定剂,使用后产生铝残留。在传统粉丝粉条加工过程中,添加硫酸铝钾(明矾)可以提高粉丝的韧性,减少断条损失。硫酸铝钾的添加会造成粉丝粉条中铝残留。按照《食品安全国家标准 食品添加剂使用标准》(GB 2760-2014)中规定,粉丝、粉条中铝的残留量(干样品,以Al计)限量值为≤200mg/kg;按照《食品安全国家标准 食品添加剂使用标准》(GB 2760-2014)中规定,油炸面制品的铝的残留量(干样品,以Al计)限量值为≤100mg/kg。粉丝、粉条和油炸面制品中铝的残留量超标的原因可能是:一是商家违规过量使用;二是原料带入;三是过程控制不严。
喀什齐满农业发展有限公司生产的棉籽色拉油,过氧化值不符合食品安全国家标准规定。
过氧化值是指油脂中不饱和脂肪酸被氧化形成过氧化物,是油脂酸败的早期指标。一般不会对人体健康造成损害,但食用过氧化值严重超标的食品可能导致肠胃不适、腹泻等症状。
额敏县东阳商贸有限公司郊区分公司销售的、新疆七一酱园酿造有限公司生产的酿造食醋,总酸(以乙酸计)不符合食品安全国家标准规定。
哈密天马商贸有限责任公司天马超市泰和店销售的、新疆庄子实业有限公司生产的庄子红花醋,总酸(以乙酸计)不符合食品安全国家标准规定。
“总酸”代表了食醋在发酵过程中产生醋酸的量,对酿造醋来说,酸度越高说明发酵程度越高,食醋的酸味也就越浓,质量也就越好。
阿勒泰市北屯福宁商店销售的、新疆海川三新食品有限公司生产的椒盐南瓜籽仁,霉菌不符合食品安全国家标准规定。
霉菌是评价食品卫生质量的指示性指标。如果食品中的霉菌严重超标,将会破坏食品的营养成分,使食品失去食用价值,还可能产生霉菌毒素;长期食用霉菌超标的食品,可能危害人体健康。
喀什益禾缘实业有限公司生产的纯棉籽油和棉籽油2批次样品,均为苯并[a]芘不符合食品安全国家标准规定。
苯并[a]芘是一种芳烃类化合物,在环境中广泛存在,具有一定致癌性、致畸性、致突变性。《食品安全国家标准食品中污染物限量》(GB 2762-2017)中规定,油脂及其制品中苯并[a]芘最大限量值为10μg/kg。食用植物油中苯并[a]芘超标的原因,可能是油料收储、晾晒不当,从环境、包装、机械收获、运输等过程中引入污染;生产中关键工艺控制不当等。
新疆好家乡超市有限公司乌鲁木齐鲤鱼山店销售的、新疆深康发畜禽科技有限公司家禽定点屠宰厂生产的乌鸡,恩诺沙星、氧氟沙星和甲氧苄啶均不符合食品安全国家标准规定。
氧氟沙星属于氟喹诺酮类药物,因抗菌谱广、抗菌活性强等曾被广泛用于畜禽细菌性疾病的治疗和预防。原农业部公告第2292号中规定,在食品动物中停止使用氧氟沙星(动物性食品中不得检出)。乌鸡中氧氟沙星超标的原因可能是养殖户在养殖过程中违规使用相关兽药。
恩诺沙星属于氟喹诺酮类药物,是一类人工合成的广谱抗菌药,用于治疗动物的皮肤感染、呼吸道感染等,是动物专属用药。《食品安全国家标准 食品中兽药最大残留限量》(GB 31650-2019)中规定,恩诺沙星在禽肉(产蛋期禁用)中残留限量值不得超过100μg/kg。乌鸡肉中恩诺沙星超标原因可能为养殖户的过量使用。
甲氧苄啶属于二氨基嘧啶类药物,常与磺胺类药物一同使用,以达到抗菌增效的效果,所以又称为磺胺增效剂。《食品安全国家标准 食品中兽药最大残留限量》(GB 31650-2019)中规定,甲氧苄啶在禽肉(产蛋期禁用)中残留限量值不得超过50μg/kg。乌鸡肉中甲氧苄啶超标原因可能为养殖户的过量使用。(来源:每日食讯)
The End
-
- 为什么男朋友总说自己没本事(为什么男友总说我不能满足他)
-
2023-10-23 18:40:02
-
- 怎么挽回一段感情(如何挽回一段失去的感情)
-
2023-10-23 18:37:57
-
- 婆媳关系不好怎么解决,高情商解决婆媳矛盾
-
2023-10-23 18:35:52
-
- 想和丈夫离婚什么方法最好,何种方式可以最快的离婚
-
2023-10-23 18:33:47
-
- 如何挽回前男友,分手后挽回男友技巧
-
2023-10-23 18:31:41
-
- 如何挽回一个女孩的心的话,如何挽回说狠话的前男友
-
2023-10-23 18:29:36
-
- 谈恋爱的时候喜欢上别人了怎么办,爱上一个心里爱着别人的人
-
2023-10-23 18:27:31
-
- 说一个女人端庄是什么意思 都说她非常端庄、漂亮
-
2023-10-23 18:25:27
-
- 跟老公怎样才能提高夫妻感情(如何改善夫妻感情)
-
2023-10-23 18:23:22
-
- 同居后男朋友态度变了怎么办,男人的态度冷淡下来了
-
2023-10-23 18:21:17
-
- 赵云的马叫什么(赵云的坐骑是什么马)
-
2023-10-23 10:35:06
-
- 非利士人是谁的后裔(非利士人的祖先是谁)
-
2023-10-23 10:33:01
-
- 南京菜属于什么菜系(南京属于淮扬菜还是江浙菜)
-
2023-10-23 10:30:56
-
- 三家分晋和田氏代齐意味着什么(三家分晋和田氏代齐的时间)
-
2023-10-23 10:28:52
-
- 黄晓明和baby什么时候离的婚(黄晓明和baby因为什么分手)
-
2023-10-23 10:26:46
-
- 一品到九品都是什么官(一品到九品官职对照表)
-
2023-10-23 10:24:41
-
- 阿拉伯帝国被谁灭了(阿拉伯帝国怎么灭亡)
-
2023-10-23 10:22:36
-
- 现在为什么不提魏书生(魏书生为什么这么出名)
-
2023-10-23 10:20:32
-
- 祭祖扫墓的意义(祭祖扫墓的来历)
-
2023-10-23 10:18:27
-
- 风雪山神庙的主人公是谁(风雪山神庙是哪两位主人公)
-
2023-10-23 10:16:21



地铁线路图昆明5号线(5号线来了快上车)
安踏特步多少亿(安踏特步361度的老板为什么都姓丁)