以色列“海水淹地道”,究竟会带来怎样的影响?
以色列“海水淹地道”,究竟会带来怎样的影响?
12月4日,美国媒体披露,为了对抗“哈马斯”组织在加沙地带的地下隧道系统,以色列方面准备使用大型抽水泵抽取海水,淹没地下隧道。12日,美国有线电视新闻网(CNN)称以色列官员通知美国,已开始“谨慎测试”在“有限基础上用海水淹没加沙一些地道”。在此过程中,有媒体报称,一些“哈马斯”武装人员缴械投降的视频影像在社交媒体上流传。也有消息称或与“海水淹地道”行动有关。
目前,以色列方面并没有公布“海水淹地道”计划的具体细节,但这个做法依然引起了国际社会的广泛关注。那么,这种做法为什么会引起争议,又会带来哪些问题呢?
“海水淹地道”会带来什么后果?
关于“海水淹地道”的计划,争论的焦点主要在两个方面:一方面,没有人能确定“海水淹没”是不是真的能彻底摧毁地道,而这种方式可能会危及地道里人质的生命安全。另一方面,直接把大量的海水灌入地下,可能会引起一系列明确的次生灾害,危害生态环境、毁坏城市建筑,危及无辜平民的生命财产安全。这也是为什么以色列的计划引起了这么大的争议。那么往地道里灌大量海水真的有效吗?又会带来什么样的影响呢?接下来咱们就详细说说。
海水淹没地道效果怎么样?
之前,以色列军方对付这些地下隧道的主要方式是爆破。但加沙地带的地下隧道实在是太过庞杂。目前已知的地道长度就有约480千米。按现在的方式一段段去爆破效果有限,而且还可能在爆破过程中发生战斗,造成以军人员伤亡。因此,以色列军方才想到了抽取海水淹没地下隧道的战术。从理论上来说,大量海水灌入地道,确实是将藏匿在地道中的人驱赶出来的一个可行的办法。另外,加沙的地道并未按照水淹场景设计施工,地道的混凝土墙壁中间有大量缝隙,一旦海水从缝隙中渗入,就有可能造成地道垮塌。海水也会腐蚀地道的混凝土墙壁,使其变得更加脆弱易损。

地道的混凝土墙壁中间有大量缝隙。图片来源:Wikipedia

隧道内的情况。图片来源:Wikipedia
虽然看上去似乎可行,但根据《以色列时报》的消息人士表示,以色列方面并不清楚隧道里面的详细情况,不清楚灌入的海水最终会如何流动,也不清楚地道周围土壤的渗透率。也就是说,以色列方面也尚且不确定海水能否将地道彻底淹没、能否足以让地道塌陷。而且,目前地道中还有137名人质,其中包括17名妇女和儿童,盲目采取这项行动可能会威胁到地道内人质的生命安全。
效果未知,且可能引发灾难性后果
以色列的“水淹计划”尚在进行中,其最终效果还未可知,但把大量海水灌入地下,可能会引起一系列潜在风险。
1
威胁城市建筑安全
目前以色列方面也无法判断灌入的海水最终会流向哪里,以及有多少海水会渗透到土壤里。如果大量的海水渗透到地道周围的建筑物地基中,并在这里长时间停留,可能会腐蚀地基,严重的话可能会导致房屋倒塌。海水之所以能加快钢筋混凝土的腐蚀,很重要的一个原因是里面含有大量的氯离子。氯离子能够在短短半年时间里,渗透进普通混凝土好几厘米深的内部,破坏里面钢筋表面的钝化膜,使其处于腐蚀环境中。同时,氯离子本身也可以加快钢筋的电化学腐蚀过程。另外,海水中的硫酸盐还会直接和硅酸盐水泥发生反应,形成微小的钙矾石和石膏的晶体。这些晶体的形成会增大体积,使水泥膨胀,导致结构开裂、剥落,强度降低。考虑到大部分陆地上建筑物的地基并没有做专门的“抗海水腐蚀”处理,在海水侵蚀的作用下,附近建筑物的地基会变得更加脆弱,甚至引发楼房倒塌的事故。2021年6月,美国佛罗里达州就有一栋公寓楼发生倒塌,酿成了98人死亡、11人受伤的惨剧。该楼房倒塌的一个很重要的原因就是盐水渗入腐蚀地基和支柱。对于那些需要修建到海水环境中的建筑,人们会使用特殊的防硫酸盐水泥,并对混凝土进行特殊处理,譬如说涂防腐涂料。我国杭州湾大桥的混凝土表面就涂上了多种防腐蚀涂料,以减缓海水对混凝土的腐蚀。

杭州湾大桥混凝土表面防腐涂层。图片来源:参考文献5
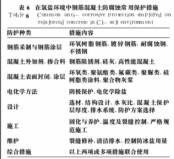
另外,在海水环境中建设工程项目时候,从钢筋、混凝土的选材、涂层、到设计再到维护,都是有更加严格的标准,以确保建筑安全。

在海洋环境中的钢筋混凝土防腐蚀措施。图片来源:参考文献5
而加沙地带的房屋显然不是按照“海洋环境”的防腐蚀标准来建设的,如果突然渗进大量海水,可能会在一段时间之后引发普通房屋倾斜倒塌之类的安全事故,造成人员和财产损失。
2
土壤盐碱化
土壤盐碱化是因为易溶性盐分(比如氯化钠)在土壤表层积累的现象。可能由气候、水文等自然因素产生,也可能因为人为因素产生。目前还没有人试着研究过“往地道里灌海水是否会导致土壤盐碱化”这个课题,但根据荷兰人道主义裁军项目负责人茨文伯(WimZwijnenburg)推测,以色列要想淹没所有的地道,至少需要抽取100万吨地中海的海水。这些海水极有可能会渗透到周围土壤中,其中水分蒸发后,大量的盐分会留在土壤中。无论茨文伯的推测是否准确,加沙地带的土壤中都会因此留下大量的盐。在加沙,只有三分之一左右的土地是能够用来耕作的“有灌溉水源地”,如果这些土地再盐碱化,那么加沙地区原本就不多的可耕作土地变得更加稀少。而且,土壤一旦出现盐碱化就很难修复,想要让盐碱化的耕地变得重新适合耕种,需要花费很长的时间和大量的人力物力来治理。在我国,为了应对耕地的盐碱化,主要采取了两个方面的策略:一是大力选育耐盐农作物,让它们能够在轻度盐碱化的耕地上顺利生长;二是使用大量淡水冲洗,直接冲刷掉土壤中多余的盐分。冲洗土壤需要大量的淡水资源。在我国,淡水资源相对丰富,我们尚可以使用盐碱地邻近河流中的淡水来改良土地。但在淡水资源捉襟见肘的加沙地带,这样的处理方式就未免显得太过奢侈了。
3
增加地下水含盐量
根据联合国环境署2009年发布的报告,多年以来,加沙地带的地下水资源抽取速度远远大于补充速度,地下水资源本身就匮乏。而沿海地区地下水开采过量还会引起地下水的水压过低,从而导致海水入侵。在我国的一些沿海城市,比如深圳,就禁止开采地下水,以防止出现海水入侵现象。

图片来源:深圳市人民政府官网
海水入侵使得加沙大部分地区的地下水含盐量已经超过了世界卫生组织规定的安全标准。即便这样,据报道,在2023年加沙地带冲突爆发之前,加沙地带居民依然有59%的日常用水来自地下水。目前,受到战争的影响,加沙地区每人每天平均只能获得1到3升淡水,远低于每人每天15升的标准。如果以色列决定抽取海水淹没地道,大量的海水渗入地下,可能使得原本就极度紧缺且含盐过高的地下水变得完全无法使用。或许以色列的“海水淹地道”计划在短期内能够取得一些“成果”。但其最终结果依然遥不可知。而这一计划可能带来的副作用,则显然会给生活在加沙地带的无辜平民雪上加霜,甚至造成更大时间跨度内的人道主义灾难。
参考文献
[1]http://www.news.cn/mil/2023-12/06/c_1212311029.htm
[2]https://www.reuters.com/world/middle-east/israel-considers-flooding-gaza-tunnels-with-seawater-wsj-2023-12-05/
[3]https://news.un.org/zh/story/2009/09/118932
[4]https://sputniknews.cn/20231102/1054634033.html
[5]田惠文,李伟华,宗成中,侯保荣等.海洋环境钢筋混凝土腐蚀机理和防腐涂料研究进展[J].涂料工业,2008,38(008):62-67.
[6]https://sputniknewsbr.com.br/20231205/israel-avalia-plano-para-inundar-tuneis-de-gaza-com-agua-do-mar-diz-midia-31848127.html
[7]https://m.huanqiu.com/article/4FhOHdVmTYz
策划制作
本文为科普中国-星空计划作品
出品|中国科协科普部
监制|中国科学技术出版社有限公司、北京中科星河文化传媒有限公司
作者丨田达玮 中国科学院海洋研究所环境科学硕士
审核丨李安婕 北京师范大学环境学院副教授
朱绚绚 北京市市政工程设计研究总院有限公司建筑所高级工程师
-
- 杜康珍藏52度多少钱(杜康珍藏52度浓香型白酒多少钱)
-
2024-04-08 11:53:34
-
- 波瑞红葡萄酒价格(巴瑞红葡萄酒价格)
-
2024-04-08 11:51:29
-
- 英国超市买红酒,英国超市怎么买酒
-
2024-04-08 11:49:24
-
- 武财神红酒(武财神红酒12度价格)
-
2024-04-08 11:47:19
-
- 泸州老窖醇香品尝52(泸州老窖醇香品尝6)
-
2024-04-08 11:45:15
-
- 干红葡萄酒保质期几年?干红葡萄酒和红葡萄酒有什么区别
-
2024-04-08 11:43:10
-
- 德国小红帽葡萄酒 德国小红帽葡萄酒价格表
-
2024-04-08 11:41:05
-
- 奔富红酒皮盒现货多少钱 奔富红酒皮盒现货是真的吗
-
2024-04-08 11:39:00
-
- 白酒原产地认证,白酒认证机构
-
2024-04-08 11:36:55
-
- 1664啤酒广告
-
2024-04-08 11:34:50
-
- 抽气红酒瓶塞(盛开红酒瓶塞那段怎么没在了)
-
2024-04-08 04:42:02
-
- 百年窖龄酒52度市场价,百年窖龄酒52度市场价格表
-
2024-04-08 04:39:57
-
- 安徽古井贡原浆52度酒价格表及图片_安徽古井贡原浆42度年分酒价格
-
2024-04-08 04:37:53
-
- 安徽亳州9年生态原浆_安徽亳州生态原浆酒
-
2024-04-08 04:35:47
-
- 浙江有什么白酒品牌(浙江白酒有哪些品牌)
-
2024-04-08 04:33:43
-
- 小角楼浓香型52度500ml(小角楼52度浓香型白酒产地)
-
2024-04-08 04:31:38
-
- 全兴酒醇和之星价格_全兴52度醇和之星价格
-
2024-04-08 04:29:33
-
- 茅台台源智原浆酒(茅台原浆酒值钱吗)
-
2024-04-08 04:27:28
-
- 泸州老窖08版 泸州老窖08版的国学酒是何时生产和停产的?
-
2024-04-08 04:25:23
-
- 泸州纯粮老窖(纯粮老窖38度)
-
2024-04-08 04:23:18



青色标准色卡(青色标准色RGB)
地铁线路图昆明5号线(5号线来了快上车)