快充协议有哪些?如何取出充电器的9V10V12V20V等快充电压?
快充协议有哪些?如何取出充电器的9V10V12V20V等快充电压?
一、快充协议简介
目前市面上的充电器、充电宝、车充等常见快充协议有PD协议、QC协议、三星AFC协议、华为SCP协议、华为FCP协议、OPPO的VOOC协议和其它协议等等。

常见的快充协议固定电压档位有5V、9V、10V、11V、12V、15V、20V、28V等,还有微调的电压档位如:+/-0.2V一个档位。
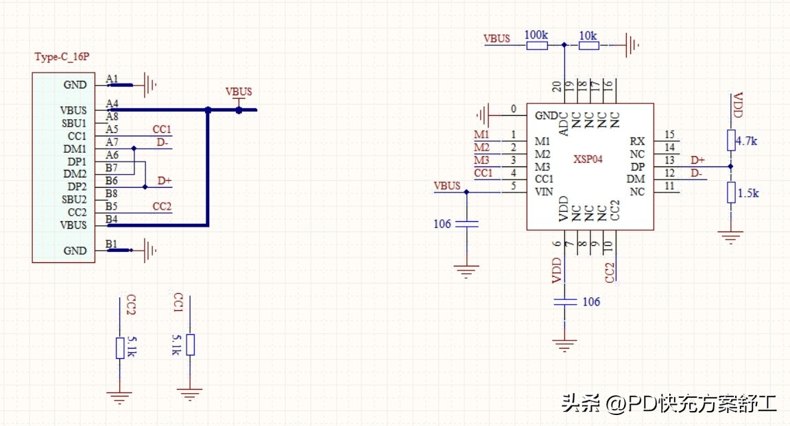
如果想要使用这些快充的充电器给产品(如3C数码产品)9V/12V供电,就需要在产品端使用取电芯片即可,如下工作简图:

数码产品或小家电产品需要9V以上电压供电,传统的做法是在产品主板电路上使用充电器的5V电源,然后升压到9V,或者随产品搭配9V充电器。

现在可以在主板上增加快充识别芯片,取电芯片负责和充电器通讯,让充电器输出快充电压如9V等,使用多协议的取电芯片,一般包含了多种快充协议(如:XSP04支持PD、QC、AFC、FCP、SCP、VOOC等)它可以直接获取充电器的9V电压,无需升压,也不需要配充电器,支持所有的快充充电器输出9V电压。
二、快充协议识别过程
PD快充协议识别工作流程:

PD协议的数据内容相对比较复杂,协议内容包含了PD版本、电压、电流、温度、复位、准备、应答、校验等等,对芯片的传输速度也有要求,一般的低端芯片不能满足要求。
USB快充协议识别流程:

使用USB的D+D-传输协议一般有QC协议、华为SCP、FCP、三星AFC、OPPO的super VOOC等等,其中华为的超级快充、OPPO的闪充和三星的AFC等也都是采用数据的方式通讯,协议内容也包含版本、电压、电流、温度、复位、准备、应答、校验等等。
三、快充协议种类介绍

QC快充协议
QC快充协议是高通推出的快充协议,广泛应用在Android设备中,特别是那些使用高通骁龙芯片的设备。它提供了一种高效、安全、便捷的充电方式,让用户可以在极短的时间内为设备充满电。
技术和特点
接口类型:QC协议的电源一般使用USB-A接口,通过D+D-之间通讯传输数据。
速度快:这是 QC 技术最主要的优势。例如,最新的 QC5.0 版本,可以为电池提供最高 100W 的充电功率,在 15 分钟内就可以为一部 4500mAh 的手机充电到 50%。
兼容性:电压有5V、9V、12V、20V,支持3.3~12V或3.3-20V微调。
PD快充协议
USB PD协议是由USB Implementers Forum(USB-IF)制定的一种充电协议。它不仅支持为手机和平板等小型设备充电,还可以为笔记本电脑等大功率设备提供电源,这是因为USB PD协议支持的最大输出功率可以达到240W(PD3.1版本)。
技术及特点
接口类型:一般使用Type-C接口,通过CC网络通讯传输数据。
充电速度:PD3.0支持最大100W,PD3.1支持最大240W。
兼容性:PD3.0版本兼容PD2.0,PD3.1版本兼容PD3.0、PD2.0。电压有5V、9V、12V、15V、20V、28V,支持3.3~28V微调。
三星AFC协议
AFC 是三星自家的快充技术,它能够根据设备的充电状态和温度,自适应调整充电电流和电压,从而实现更高效和安全的快充。AFC 技术最大的特点就是它的自适应性,它会根据设备的状态和环境温度调整充电电流,使得充电过程既高效又安全。
技术及特点
接口类型:一般使用USB-A接口,通过D+D-网络通讯传输数据。
充电速度:最大支持18W。
兼容性:电压档位有5V、9V、12V
华为FCP、SCP超级快充

FCP 协议的最高充电功率大约为 22.5W(9V/2A 或 5V/4.5A)
SCP华为的最新一代快充协议,称为“超级快充”。SCP 协议的最大特点是它不仅可以升压,也可以降压,还可以控制电流和动态切换。协议内容包含了硬件信息、系统版本、电压、电流、温度、复位、CRC校验等等,安全性高,工作稳定。
技术及特点
接口类型:一般使用USB-A接口,通过D+D-网络通讯传输数据。
充电速度:22.5W、40W、66W、100W。
兼容性:电压档位有5V、10V、11V、20V,支持3.3~21V微调。
OPPO SuperVOOC 闪充

Super VOOC 闪充是 VOOC 闪充的升级版本。在 Super VOOC 闪充中,OPPO 使用了一种双电池并联的设计,可以同时为两个电池进行充电,从而进一步提高充电速度。Super VOOC 闪充的最高充电功率已经达到了 65W。除了快充效果显著,VOOC 闪充和 Super VOOC 闪充还具有良好的充电安全性。在充电过程中,它们都有多重的安全保护措施,包括温度保护、电流保护、电压保护、功率保护等。协议内容包含了硬件信息、系统版本、电压、电流、温度、复位、CRC校验等等
技术及特点
接口类型:一般使用USB-A接口,通过D+D-网络通讯传输数据。
充电速度:20W、35W、60W、120W。
兼容性:电压档位有5V、10V、11V、20V,支持3.3~21V微调。
VIVO FlashCharge
FlashCharge 是 vivo 推出的专属快充技术。这种技术主要依赖双路电芯和电荷泵充电技术实现高速充电。双路电芯设计能够让电池在接收高电流时分担压力,从而降低充电过程中的热量产生,提高充电效率和安全性。
其他快充协议
其他快充协议还有联发科的PE(Pump Express),前些年国内推出的UFCS快充等,因其目前厂商使用的不多,就不详细介绍了。
-
- 蔡琳与高梓淇:一场跨国恋的遗憾终章
-
2026-03-05 15:54:48
-
- 网易云下架周杰伦!版权“搁浅”,与腾讯“说好的幸福呢”?
-
2026-03-05 15:52:34
-
- 李雪健谈癌症历程:戒烟戒酒戒辣椒,怕花钱几乎放弃治!
-
2026-03-05 15:50:19
-
- 叙利亚大马士革高清地图及叙利亚现状
-
2026-03-05 15:48:05
-
- 想当群演吗?张若昀、毛晓彤主演的《霍去病》将在贵州都匀拍摄
-
2026-03-05 15:45:50
-
- 19个广州秋天必去的地方,错过等一年!
-
2026-03-05 15:43:36
-
- 羊山古镇,红色文化与地质景观为一体的景区,可凭一卡通免费入园
-
2026-03-05 15:41:21
-
- 寻根问祖——百家姓之“薛”姓
-
2026-03-05 15:39:06
-
- 中国法学专业大学排名:这五大顶尖法学院值得关注
-
2026-03-05 15:36:52
-
- 莫妮卡·贝鲁奇说有尺度,更有深度!6部影片体现惊悚、惊艳和禁忌
-
2026-03-05 15:34:37
-
- “第2个香港”或将诞生?面积比香港大30倍,你愿意来这里发展吗
-
2026-03-04 13:55:46
-
- 日本的诡异传说?超自然的神秘现象让人毛骨悚然,网友:太吓人了
-
2026-03-04 13:53:32
-
- 9首立冬的古诗词,藏着冬天的第一缕诗意,惊艳了岁月!
-
2026-03-04 13:51:17
-
- 他是樊少皇父亲 曾与李小龙是好友 退休后一度与儿子断交
-
2026-03-04 13:49:03
-
- 闹大了,警方通报天津滨海公交事故冲上热搜,网友评论区炸锅!
-
2026-03-04 13:46:49
-
- 美食博主李子柒一年能赚多少钱,数据量化给你看
-
2026-03-04 13:44:35
-
- 纳兰性德十首巅峰之作,读完受益一生。
-
2026-03-04 13:42:20
-
- 女子报警“我举报我自己”!网友直呼太可怕,“吓得赶紧查了一遍”
-
2026-03-04 13:40:06
-
- 美国“小丑杀手”猥亵男孩残杀33人,他唯一的儿子让人神秘莫测
-
2026-03-04 13:37:52
-
- 感恩节由来、时间、寓意以及与中国文化的深度融合
-
2026-03-04 13:35:37



大师代言的百元级鱼竿,猛将夺魁善战真的好,还是骗人的?
神秘长颈族,铜环一生只能摘下三次,取下来的模样让人心疼