烧光200亿,仅交付10台!贾跃亭:FF至少可以提供失败教训
烧光200亿,仅交付10台!贾跃亭:FF至少可以提供失败教训
1 月 8 日,贾跃亭在微博上发布了一段与来自中国的供应链考察团对话的视频。在视频中,他提到法拉第未来在 2023 年完成了 10 台 FF 91 2.0 Futurist Alliance 的交付,最近一台交付给了公司高管 Jim Gao。贾跃亭表示,他深感痛苦,因为遭受过许多不公平的指责和威胁。他最为焦虑的是 FF 真实价值和资本市场价值严重背离的情况,对此表示歉意,因为没有给所有股东和投资人带来应有的价值回报。此外,他还表示,FF 能够给供应链带来一些额外的价值,尽管成功的经验可能不多,但至少可以提供很多失败教训。
十年前,贾跃亭成立了 FF 法拉第公司,希望打造一款颠覆性的电动汽车。然而,经过长达九年的等待,FF91 终于迎来了量产交付的时刻,但售价却高达 30 多万美元,导致交付速度极慢。资金短缺更是让公司陷入了困境,一开始每月仅能交付一台车,后来虽有所提升,但截止至 2023 年底,烧光 200 亿总共也只交付了区区 10 台车。
最近,法拉第未来发布公告称公司再次收到关于退市或不符合继续上市的通知。根据要求,法拉第未来需要在 2024 年 6 月 25 日之前将股价连续至少 10 天提高到一美元以上,否则就会退市。然而,截止到目前,法拉第未来最新股价只有 0.23 美元,相较于巅峰时期暴跌高达 99.99%。
手机厂商纷纷跨界造车
自从华为宣布进军智能汽车领域之后,手机厂商们也纷纷加入到造车行业。这些新的参与者加入,汽车行业将迎来一场更加激烈的竞争,手机厂商们在智能科技方面积累了丰富的经验,也可能会推动智能汽车技术的发展和创新,为消费者带来更多的选择和体验。
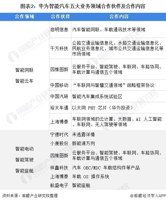
华为在智能汽车五大业务领域,均与相关企业在产业链上下游建立了合作关系,联合了通信、整车、零部件以及互联网企业打造了智能汽车生态圈。

2021 年 3 月 30 日,小米集团发布公告,宣布拟成立一家公司全资子公司,负责智能电动汽车业务。首期投资为 100 亿元人民币,预计未来 10 年投资额 100 亿美元。

在国内市场上,比亚迪、特斯拉、吉利等品牌销量排名靠前,呈现出强者恒强的趋势。尽管法拉第未来一直瞄准海外市场,但随着比亚迪等品牌在海外市场大步前进,也不见得会给贾跃亭和自己的新能源汽车品牌留下多少市场空间。如今,整个新能源汽车市场竞争激烈,在这样的红海市场中贾跃亭想要突出重围难度已经相当之大。
黄河科技学院客座教授张翔指出," 现在这个行业已经过了 PPT 造车时代,局势、格局也比较清晰,投资者也更清醒了 "。的确,如今的新能源汽车行业已经不同于几年前。
前瞻经济学人 APP 资讯组
更多本行业研究分析详见前瞻产业研究院《中国智能汽车行业市场前瞻与投资战略规划分析报告》
同时前瞻产业研究院还提供产业大数据、产业研究报告、产业规划、园区规划、产业招商、产业图谱、智慧招商系统、行业地位证明、IPO 咨询 / 募投可研、IPO 工作底稿咨询等解决方案。在招股说明书、公司年度报告等任何公开信息披露中引用本篇文章内容,需要获取前瞻产业研究院的正规授权。
更多深度行业分析尽在【前瞻经济学人 APP】,还可以与 500+ 经济学家 / 资深行业研究员交流互动。
-
- 700余家上市公司一季度迎来解禁,专家认为解禁并不意味着减持
-
2024-01-10 23:20:07
-
- 殷商古都是哪个城市 殷商在哪个地方
-
2024-01-10 23:17:51
-
- 地方金融监管体制改革启动,江苏省委金融委、省委金融工委亮相
-
2024-01-10 23:15:34
-
- 北戴河在哪个市区 北戴河往北走是哪个城市
-
2024-01-10 23:13:17
-
- 1992奥运会举办城市 奥运会举办城市2016
-
2024-01-10 23:11:01
-
- 世界上名字最长的国家和城市 世界上名字最长的国家英文
-
2024-01-10 23:08:44
-
- 泉州可能成为一线城市吗 泉州是二线城市吗
-
2024-01-10 23:06:27
-
- 携程:跟团游、自驾游、自由行、定制游将发展为2024年中国旅游新趋势
-
2024-01-10 23:04:11
-
- 黑熊爬上高压电塔触电死亡?广西钦州:对黑熊来源及死因开展调查
-
2024-01-10 23:01:54
-
- 北京是哪个省的城市啊 北京哪个省哪个市
-
2024-01-10 22:59:39
-
- 男孩在婚礼上祝新人好好学习,自称在北大学美容美发
-
2024-01-09 22:12:28
-
- 梁朝伟否认刘嘉玲这一爆料:没有那么夸张
-
2024-01-09 22:10:11
-
- ISO储能领域首个技术委员会成立,我国机械储能领域标准全面迈向国际化
-
2024-01-09 22:07:55
-
- 广州一中学花近5万买破解Wii,号称智能互动情绪宣泄仪
-
2024-01-09 22:05:38
-
- 肇庆3人坐船钓鱼遇难,当地消防:遇水域沸腾线翻船
-
2024-01-09 22:03:22
-
- 冷空气“走过场”!明天东北到华南均降温,下周一又升温
-
2024-01-09 22:01:06
-
- 佛山掉入河沟的“百万”翡翠被找到,物主:是父亲为自己准备的婚戒
-
2024-01-09 21:58:50
-
- 海地两名前总统及多名高官因涉嫌贪腐被法院批捕
-
2024-01-09 21:56:34
-
- 七彩虹发布多款 iGame RTX 40 SUPER 系列显卡
-
2024-01-09 21:54:18
-
- ROG游戏手机8系列正式发布
-
2024-01-09 21:52:02



丹顶鹤为什么是红的「哪里卖鹤顶红」